其他新闻栏目
孩子
转载新闻
研学
学生军训

考上985/211的孩子,初中时都做了些什么?40年资深教师讲透了!

时间:2019-02-17


很多孩子都有考名校的愿望。


“我要去985”

“我要去211”

“我!我......我要去双一流”


好好好,你们都很厉害。


梦想都是要有的,可是我们应该要如何实现呢


为此,老师专门去咨询了从教多年的初中班主任,在他看来,能考上好大学的初中生,不在于上了多少补习班,归根结底在于三个基本特质。


经过他多年的观察,初中这3个特质比较好的孩子,一般都会有个很不错的出路。


PART

01

会做计划


有研究发现:小学三年级和高二的认知相关系数0.82,初一与高二成绩相关系数达0.90。


也就是说:学生高二成绩在8年前有82%是可以预测的。


一个学生在小学三年级时所养成的学习习惯,在初一时所掌握的学习方法,直接决定高二的学习成绩。


所以说,有一个好的学习习惯是必不可少的。


而一个好习惯的养成,也离不开周全的计划安排。


2018年南宁市的高分学霸简进泓在平时的学习过程中就有很多的自己的学习计划。



她每天的日程表都会安排的满满地,一点都不带漏的。


福建建瓯一中的高考生李瑶考出了663分的好成绩。她总结,自己学习的特点是计划性强。



李瑶坦言自己做每件事情,都会在脑子里打一个稿。


但是反观有些孩子就不是这样的。


上课铃响,老师在黑板上写好了题目,导入已经结束,三五分钟过去了,你下去走走看看,仍旧有同学没有拿出课本和笔记本,在低着头翻找桌斗里那一团乱麻


此时,即使提问他哪怕是非常简单的问题,他也是丈二和尚摸不着头脑,引得大家一阵哄笑。


学习过程毫无计划可言,又怎么能拿到高分呢?


我们应该如何去做学习计划?

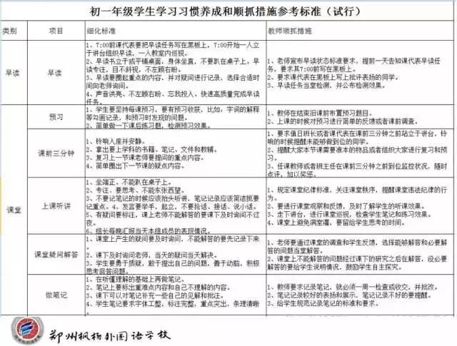
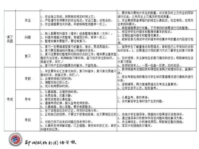
我们先来看看郑州枫杨外国语学校新初一学习计划表,是不是就知道了些什么?



但我们做学习计划地时候,也应该注意的几点:


1、计划应该在配合老师讲课的大纲下进行,应跟着老师的计划同步进行。这样在大局的把握上才有保证。


2、计划要实事求是。千万不要制作超出自己能力的计划,比如本来你只能写两张卷子,但是你逼自己写四张,这样的结果就是坚持了两天坚持不下来就放弃了。


PART

02

意志力


人们常说:在学习的路途上,拼到最后,拼的不是实力,而是意志


我观察发现,意志不同的学生,学习效果大不相同。


在2018年高考中,浙江宁波镇海中学有一名叫沈震乾的学生考了707分!位列浙江省第8名。



物理化三科都是满分


班主任许老师介绍,这个学生一直很优秀,最后模拟考试阶段连着2次年级第2,老师认为,他最突出的品质,是意志力特别强!


上课时,神情专注,目光紧紧盯着老师,盯着黑板,积极举手发言,并不时地在书上或者本子上写写记记。


下课后,如果有不太懂的问题也绝不放过,不把问题解决,好像饭也吃不下


即使是在寒暑假或者是周末,也会根据各科作业的数量,合理安排时间,不会虚度一点光阴。


而反观我们的“熊孩子”们。


上课上久了,好像跟得了多动症一样,不是转转笔,就是玩一玩自己偷摸带过来的小镜子。


窗外有一点动静,哪怕是一只小鸟飞过,也能带走他们的注意力。


老师一节课到底讲了些什么,好像都是不太懂的样子。


放学之后,简直就是“放虎归山”。


作业?什么?风太大我听不见!


一直等到晚上十来点了,才想起来还有作业这回事儿。


考不好,都是有原因的。


那我们该如何去培养意志力呢?


1.学会坚持


心理学表明,意志力包括三个部分:自觉性、果断性和坚韧性


在这三个部分中,坚韧性是意志力的核心。如果没有坚韧性,根本没有意志力可谈。


古希腊著名的哲学家苏格拉底有一次布置了一道作业,让他的弟子们做一件事,每天把手甩一百下。


过了一个星期后,他问有多少人现在还在坚持做了的,百分之九十的人都坚持做了。


一个月后,他又问,可现在只有一半的人了。


一年后,他再问,现在就只有一个人坚持下来了,


那个人就是柏拉图


所以无论我们做什么,首先要有坚持下来的恒心。


2.主动拒绝诱惑


所有的诱惑因素,就是有害因素,把他们丢到你视野以外的地方,你就不会再有犯错的可能了。


要想戒掉手机?就把手机放到视线之外,甚至可以锁起来。


比如初一高一军训时候的学生,意志力大都要比平时强得多。因为那儿没有手机、没有IPAD、没有娱乐项目,最多只能喝喝水。


排除一切干扰,意志力才能强化。


很多人周末在家没办法学习,因为家本来就是一个充满诱惑的地方。


累了可以直接躺床上,无聊了直接看电视,饿了直接翻冰箱。


出错的成本太低,所以才会让人不断出错。


把那些诱惑的因素排除在外,也是变向地提高出错成本,让自己面对诱惑时自动却步


PART

03

阅读习惯


经过我们调查发现,好多的学霸都非常地喜欢阅读


就比如黑龙江的南樱花以高考643分的成绩夺得2018年牡丹江市文科第一名,她平时爱泡图书馆,毕业时给母校图书馆捐书58本。



曾经北京语文考了148分的孙婧妍也说道:"书读多了,就会培养出语感。"


只有多读书,多阅读,才能在考试中运筹帷幄,运用自如。


本文来源初中生学习,编辑言老师,如有侵权请联系,转载请注明出处。


  往期精彩内容  




初中生家长汇

初中生家长汇:致力于服务初中各年级学生家长,关注后每天免费获取各科同步资料、教育方法、学霸经验、考试升学、课外阅读、饮食习惯等内容,孩子成长成材的路上,与您同行!  

扫码回复:期末试卷| 1600词汇 |  英语范文 | 语文名著 |  | 历史 | 质量与密度 | 英语语法 即可获取相关资料

交流学习问题加言老师微信:gzsxb666

本站系本网编辑转载,转载目的在于传递更多信息,并不代表本网赞同其观点和对其真实性负责。如涉及作品内容、版权和其它问题,请在30日内与管理员联系邮箱(583358621@qq.com)也可拨打我们的联系方式告知,我们将在第一时间删除内容!
[声明]本站文章版权归原作者所有 内容为作者个人观点 本站只提供参考并不构成任何建议。本站拥有对此声明的最终解释权