其他新闻栏目
孩子
转载新闻
研学
学生军训

40年资深教师:考上985/211的孩子,初中时都做了些什么?

时间:2019-01-12



教师优选 每篇文章都值得收藏



表哥家女儿正上初中,谈起理想,她很肯定地说,我想上一个好大学,有一个好的前途,做一份喜欢的工作。什么是好大学呢?无非是985/211,或者说新进入大众视野的“双一流”。这也是每一个学子的梦想,那么如何才能实现梦想呢?


为此,小编专门去咨询了从教多年的初中班主任,在他看来,能考上好大学的初中生,不在于上了多少补习班,归根结底在于两个基本特质。经过他多年的观察,初中这2个特质比较好的孩子,一般都会有个很不错的出路。


首先我要说一下,从教时间越长,遇到的孩子越多,我也就越相信人吃五谷、天资有别。曾经教过一个学生,中学几年,他的父亲签字同意她不写作业,最后她考上了清华。但她的个案的确不具有普遍意义,如果资质平庸的人硬生生的学聪明人的方法,绝大情况下会南辕北辙。对那些大多数资质平庸的学生来说,认真完成作业也未必能考得上 211 ,如果连作业都不写的话,恐怕连一般二本都上不了。


所以,如果你的身边有这样的学生,不要羡慕别人玩着就把高分给考了的荣光,不要盲目学习别人不写作业不听课就能稳坐班里前几的姿势,也别迷信他们边玩边学的所谓经验之谈,那很可能是他们天分超常的结果。如果你是资质平庸的人,却愣去学他们的做法,那是给自己挖坑。


一、习惯决定了孩子能走多远


有研究发现:小学三年级和高二的认知相关系数0.82,初一与高二成绩相关系数达0.90。也就是说:学生高二成绩在8年前有82%是可以预测的。看的就是学习习惯。一个学生在小学三年级时所养成的学习习惯,在初一时所掌握的学习方法,直接决定高二的学习成绩。


曾经教过一个学生,是以某县全县第一的成绩来到了市里最好的初中,可能是作为优等生的长期心理,及家长不在身边,主要是学习习惯培养上的疏忽,从初一开始成绩就一落千丈,以至于后来连高中都没考上。根据我多年的观察,学习习惯的差别表现在孩子们身上是这样的:


习惯好的孩子的一天


养成了“预备”习惯的孩子。预备铃一响,她们就差不多从厕所里出来了,看一眼课程表(其实,他们早就记住了每一天的每一节课程),回到座位,拿出该课的课本、文具等有关物品,从思想到物质均已做好准备,只等待上课铃响老师进门。他们就那么端坐着,注视着老师的一举一动,聆听着每一个环节和每一个环节的关键。他们可以回答出老师提出的绝大部分问题,等到下课铃响,所有的内容也就基本掌握了。


成绩较好的同学大都主动举手。就学习效果而言,举手与不举手是大不一样的。积极思考举手示意的同学,对老师提出的问题一定是进行了快速而认真的思考,心中大致有了答案才自信地举手等待老师的提问,即使没有叫到自己,他也会将别的同学的发言与自己进行比较,完善自己的答案。在举手前后等待回答的不长时间里,他的大脑一直处于积极的运转状态,不知不觉中,对问题的实质已经了然于心。一旦老师叫到了自己,那他就又得到了口头表达的机会,当他把老师提出的问题当众回答以后,实际上,他的表达能力再一次得到了训练


具有良好作业习惯的同学,会认真对待每一道题目,即使是比较简单,他们也一丝不苟。可以说,一丝不苟已经成为他们的习惯,他们明白,注意细节是取胜的法宝。拿作文来说,他们工整书写每一个字,每一个标点符号,按照要求,写够字数,对每个词语仔细推敲,更不要说对立意、内容、修辞、手法的斟酌。作业发下来以后,他们对每一道错题,都紧皱眉头,一定弄清楚自己到底错在了哪里,并且,保证,今后不会再犯同样的错误。


习惯不好的孩子的一天


上课铃响,老师在黑板上写好了题目,导入已经结束,三五分钟过去了,你下去走走看看,仍旧有同学没有拿出课本和笔记本,在低着头翻找桌斗里那一团乱麻。此时,即使提问他哪怕是非常简单的问题,他也是丈二和尚摸不着头脑,引得大家一阵哄笑——这是没有养成“预备”的习惯。


作业对他们而言简直就是负担,不管留得多与少,他们都以排斥的心情待之,就像面对自己不喜欢的人,无论那人怎么做、做什么,均不合吾意。迫于老师的压力,无可奈何不情愿翻开作业本,质量从何谈起?字迹潦草,漏洞百出,有的居然直接就把选择题的答案写了上去,我才懒得去弄清楚为什么选“A”而不选其他呢,有那功夫玩会儿多好。作业发下来,满是红红的叉叉,可他们哪里在乎呢?大有虱子多了不咬的架势。试想,成绩从哪里来?


学习是一个很辛苦的事情,不是身体是脑力,有意思的是,脑子越用越灵,越懒越钝。那些不举手的同学,他们虽然与积极举手的同学坐在一个教室里听同一个老师讲课,但因为他们常时间出于被动状态,对问题的领悟与掌握与举手的同学自然相去甚远,久而久之,考不出一个理想的分数也就是必然的了。


如何培养好习惯?


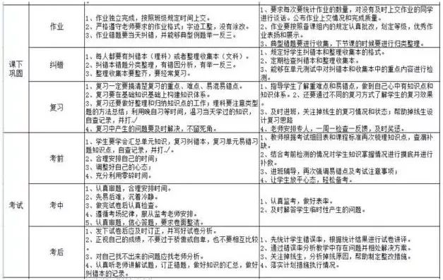
进入初中的孩子,家长应该注重培养他哪些学习和生活习惯呢?可以参考名校郑州外国语为新初一学生定制的习惯养成表:


附:郑州枫杨外国语学校新初一学习习惯养成参考标准


二、最后拼的不是实力,是意志


人们常说:在学习的路途上,拼到最后,拼的不是实力,而是意志。我观察发现,意志不同的学生,学习效果大不相同。


意志力强的学生:


听课时,他们神情专注,目光紧紧盯着老师,盯着黑板,积极举手发言,并不时地在书上或者本子上写写记记。


疲惫的时候,绝不趴在桌子上或者交头接耳,他们有让自己保持清醒状态的办法:有的主动站起来,有的使劲摇摇头,还有的用手拍拍自己的脑袋。


如果有不太懂的问题,他们绝不放过,不把问题解决,好像饭也吃不下,课间,或者找他们商量,或者去问老师,直到弄懂为止。


周末休息或者寒暑假,他们会根据各科作业的数量,合理安排时间。拿周末来说,放假的那个晚上做什么作业,第二天早晨什么时间起床,先做什么后做什么,头一天做什么,第二天做什么,都心中有数,有的还要写在纸上,完成一项划去一项。由于对时间进行了统筹安排,他们既高质量的完成了假期作业,又给自己留出了适当的玩的时间!


意志力不强的学生:


他们上课不久就坐不住了,有的眼睛盯着一个地方一动不动,人在教室,心早就不知道分到哪里去了;有的经不住窗外一点动静的诱惑,即使飞过一只小鸟驶过一辆汽车,抑或是一点声响,都可以转移他们的全部注意力,如果有一只麻雀从窗户里飞进教室,那他们可就兴奋起来了。


他们每节课都有知识的盲点,但他们不在乎,往往一下课,“嗖”地如箭一般就飞出了教室。


一走出校门,就把什么作业放到脑后去了,他们必先释放在学校积累的抑郁之气,尽情地玩耍游戏,或者找同学聊天,或者拿起手机报复性地上网。等到开学的前夕,才想起来作业还没有做(或者还没有完成),于是猛补。但是,时间紧任务重,哪里补得了啊!于是,开抄!至于为什么等于8而不等于1,为什么答案是D而不是C,随它去吧!就这,也还是不能完成,至于书写,有的字早就连自己也不知道念什么了。


如何培养意志力?


孩子的意志力薄弱,真的不能怪他,他只是没有找到合适的方法。


1.书桌上贴上励志标语


很多人在前期往往热血沸腾地做事,中期疲软,后期就开始不断丢失自己了。

何谓丢失自己?就是丢失目标。一旦丢失,要想捡回来就难了。


我鼓励孩子们在课桌上或者床边墙上贴上鼓励的话语,帮自己回想起当初是谁做出那个决定,逼自己努力。时刻告诉自己,将来想成为怎样的人。


当孩子看到标识的那一秒,很可能会因为短暂的羞愧感而重新投入学习之中,也会促使他不再无意识地生活。


2.在黄金时间完成最难学科的学习


要明白一件事:人的意志力也是有损耗的。要在无损时做最重要的事,在有损时做次要重要的事。


损耗意志力的因素有很多,其中有一点最关键:精力曲线。

每个人早起时精力最旺盛,意志力最强大。从早到晚,逐渐衰弱。所以要让我们的孩子学会,在黄金时间完成核心任务!


另外,自身肌体的营养对意志力损耗也至关重要。每天要保证充足的睡眠、健康的饮食、适当的锻炼。

身体不好的人,很难大有作为。


3.主动拒绝诱惑,从不玩手机开始


所有的诱惑因素,就是有害因素,把他们丢到你视野以外的地方,你就不会再有犯错的可能了。


要想戒掉手机?就把手机放到视线之外,甚至可以锁起来。


比如初一高一军训时候的学生,意志力大都要比平时强得多。因为那儿没有手机、没有IPAD、没有娱乐项目,最多只能喝喝水。排除一切干扰,意志力才能强化。


很多人周末在家没办法学习,因为家本来就是一个充满诱惑的地方。累了可以直接躺床上,无聊了直接看电视,饿了直接翻冰箱。出错的成本太低,所以才会让人不断出错。


把那些诱惑的因素排除在外,也是变向地提高出错成本,让自己面对诱惑时自动却步。


4.学会运动放松


看书学习了一个下午,你可以出去听音乐、跑跑步。这样做的目的有两个,一个是放松大脑,运用大脑的不同区块工作。另一个是抵抗负面情绪,化解焦虑。


久坐的人,脑细胞会变少,抑郁缠身,焦虑急躁。


但身体只要动起来,脑细胞就会增多,它能让你避开消极中枢,开拓新的回路,重见阳光。


谁都有焦虑的时刻,那种时候,人是没有意志力可言的。

不如找一种解压的方式,放松完回来,你又是一条好汉了。


从某种意义上说,学习,比的是良好的习惯和坚强的意志。面对那些难题,就像面对一座座山,要爬上去,必须得付出努力。爬山,靠的是体力和意志;学习靠的是脑力和意志。除去父母给的天资不说,优秀成绩的取得,凭借的是良好的学习习惯和克服困难的坚强意志!

文章来自网络,如需转载请联系盒小弟(微信号:waijiaozhuanjia)。

END

老师都在看



点击阅读原文领取专属课程优惠

👇👇👇

本站系本网编辑转载,转载目的在于传递更多信息,并不代表本网赞同其观点和对其真实性负责。如涉及作品内容、版权和其它问题,请在30日内与管理员联系邮箱(583358621@qq.com)也可拨打我们的联系方式告知,我们将在第一时间删除内容!
[声明]本站文章版权归原作者所有 内容为作者个人观点 本站只提供参考并不构成任何建议。本站拥有对此声明的最终解释权