其他新闻栏目
孩子
转载新闻
研学
学生军训

“我不想去兴趣班”:孩子想放弃的时候 最好的教育其实是...

时间:2019-01-01


文章来源:亲宝宝育儿(ID:qbaobao6)

作者:子衿


兴趣班的最终目标

是培养孩子真正的兴趣

教孩子懂得生活的意义



最近,朋友小鹿有些苦恼。

 

她家四岁的阿宝很喜欢用画笔涂涂抹抹,家里的地板、白墙、床头,都留下了弯弯曲曲的线条。

 

小鹿看到阿宝对画画如此热爱,就给孩子选定了一个各方面都不错的画画班。

 

在交了不菲的学费后,没想到,上了几次,阿宝就不想去了。

 

小鹿很生气,冲阿宝吼到,“你不是喜欢吗?为什么又不愿意画了。”

 

阿宝怯生生地说,“一点儿都不好玩,老师太凶了,我害怕。”

 

之后,每次去画画,阿宝都磨磨蹭蹭的,不是画笔找不到了,就是肚子痛,总之想各种办法逃避上课。

 

渐渐地,“兴趣班”变成了“受刑班”,甚至影响了亲子关系。

 

小鹿特别委屈,“花了好多钱,还要费时间陪他上课,结果孩子只有三分钟热度,真不知道该怎么办。”

 

其实,很多父母都遇到过类似的情况。

 

兴致勃勃地给娃报兴趣班,没过多久,孩子就不想去了,家长纠结着,矛盾着,困惑着。

 

到底应该按照自己的想法,让孩子坚持下去,还是遵从孩子的心愿,果断放弃呢?


先尝试引导孩子坚持下去

 

儿童教育专家罗玲谈到:


当孩子说想放弃兴趣班时,家长要耐心去了解,孩子是遇到了困难不能克服,还是完全不喜欢这事。

 

如果是后者,当然可以放弃,但大部分情况是前者,家长应该帮他克服困难,继续提高,然后再看。

 

几个月前,李亚鹏在微博晒出一组李嫣弹钢琴的图片,配以文字“贝多嫣和她的公益设计”。

 

照片中,李嫣坐在钢琴旁,两手置于琴键之上,头发有力度地前后甩起来,全情投入演奏。

 

网友纷纷感叹,“太有范儿了”、“气场超过王菲了”……

 

可多数人不知道的是,李嫣曾差一点就放弃弹琴了。

 

图片来源:Pexels


学钢琴五六年,考级却屡次失败,她的情绪低落,说不想学了。

 

李亚鹏云淡风轻地说,“反正你也尽力了,不学也行。”

 

然后,他就说起自己曾经交规考试,只差了一分,没通过,却不服输,继续疯狂地背书,补考取得了满分。

 

“你还这么小,不要让自己的放弃,来得这么早。”

 

了解女儿的李亚鹏知道,李嫣放弃弹琴,并不是真实的想法,只是一种困境中的本能逃避。

 

第二天,李嫣就让钢琴班的老师帮忙报名下一次考试,后来顺利通过。

 

李亚鹏对女儿的期望是,“让她成为有爱、有才情、并且不容易被失败打倒的人。”

 

在孩子想放弃的时候,最好的教育不是强求,而是用成人的智慧,找出孩子不想坚持下去的原因,对症下药,去鼓励,去引导。


引导失败之后

将选择权交还给孩子

 

并不是所有的引导,都有效。在沟通引导后,孩子仍无法坚持下去,就应享有“退班”的权利。

 

有一位妈妈的做法特别赞。

 

小区楼下有个舞蹈班,妈妈每次和甜甜经过的时候,她们都会站在窗外,看一小会儿,老师在前面做示范,身后的孩子跟着做动作。

 

一次,妈妈问甜甜,“他们跳的好不好,你想不想学啊。”

 

甜甜点点头,“妈妈,我想学,她们踮着脚尖,就像小天鹅,好漂亮啊。”

 

图片来源:Pexels


刚开始,甜甜兴趣满满,挺有热情。可是,几节课后,甜甜就再也不想去了。

 

妈妈问她,“原来那么喜欢,为什么现在又不想跳了。”

 

甜甜眼里都是泪花,“每次压腿、下腰都太疼了,我受不了。”

 

妈妈拉起她的手,看着甜甜,温和地说,“练舞蹈就是这样啊,你只有练习好基础动作,做好拉伸,才能跳的更好看,再坚持一下,好吗?”

 

甜甜没有说话,只是每次去上课,她都不太开心。

 

妈妈还带她去大剧院看《天鹅湖》,给予环境刺激,进行艺术熏陶。甜甜看到一半,就打起了瞌睡。

 

带她去邻居家,看小伙伴贝贝跟着音乐练习舞蹈的场景,寻找优秀同伴,进行侧面激励。

 

没想到,甜甜对学舞蹈越来越抗拒。每次跳舞回来,晚上都会做噩梦,嘴里喊着,“我不跳。”

 

后来,妈妈就不再勉强甜甜去舞蹈班了。慢慢地,甜甜的笑容也越来越多了。

 

在孩子学习兴趣班的道路上,有时候懂得“放弃”,比学会“坚持”,更为重要。

 

对此,心理学博士罗静曾给出几点建议:

 

“第一,父母保持和孩子良好沟通,去了解孩子内心所想,找出孩子放弃的原因。

 

第二,如果只是外部客观原因造成了孩子想要放弃,比如学习过程中遇到困难有挫败感、不喜欢授课老师、与一起上课的小伙伴发生了矛盾?

……


那就试着帮孩子解决这些问题。

 

如果孩子就是单纯地厌倦了,打心眼里不喜欢,那还是要尊重孩子的意愿。

 

第三,如果想培养孩子持之以恒的品质,没有必要靠坚持一个兴趣班的方式,去培养孩子的意志力。”

 

所以,在兴趣班的选择上,要给孩子一些自由决定权,并有耐心陪他一起试错,帮他找到真正的自己。

 

那么,我们在给孩子选择兴趣班时,应坚持什么样的原则和底线,才能减少轻易放弃的情形呢?


图片来源:Pexels


避免“提早”现象

与孩子心智水平适宜

 

曾在网上看到一位家长的吐槽。

 

“我家宝宝每参加一个兴趣班,就消灭了一个兴趣。本来曾经在家爱玩的,上完课回家再也不想碰了。依次被消灭过乐高、舞蹈......”

 

原来,这位家长一直想让孩子赢在起跑线,认为教育要提早,“下好先手棋,打好主动仗。”因此报了很多超过宝宝发展能力的兴趣班。

 

很多父母在给孩子选择兴趣班时,往往会出现“提早”现象,两岁报舞蹈班,三岁报围棋班……

 

心理学家维果斯基曾提出“最近发展区”的概念,指出既要考虑孩子自身的认识水平,也要关注孩子发展的可能性。

 

但前提是,以尊重儿童现有的生命能量为基础,去激发其内在潜能。

 

在选择兴趣班时,如果盲目“提前”,不考虑孩子的认知水平、专注能力,就容易产生负面效果。

 

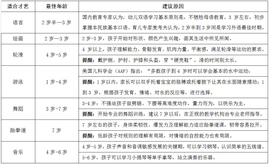
那么,究竟孩子多大年龄,学习什么样的兴趣班,才不算“提早”呢?下列表格,综合了育儿专家和医师的建议,大家可以参考。



将孩子的兴趣

与家庭氛围结合起来

 

孩子的兴趣走向,也和他生长的环境息息相关。

 

儿童教育专家小巫表示,“在头七年的发展阶段,孩子90%以上的学习方式就是模仿,他在模仿家长,也在模仿周围的环境。”

 

曾听过一个音乐家的故事。

 

爸爸是个工程师,工作很忙。但从他很小的时候,爸爸每晚都给他唱歌。有时是一首歌,有时只是几个音符,从未停止过。

 

就这样,天天唱,年年唱。孩子竟然对音乐产生浓厚兴趣,最终成为了一名音乐家。

 

蒙台梭利将其称为“吸收性心智”,“当孩子与某个环境接触,这个环境中的大部分知识都会被孩子吸收,这种能力与生俱来”。


 

图片来源:Pexels


在为孩子选择兴趣班时,家庭环境的影响至关重要。如果家庭成员沉浸于某种爱好中,孩子自然也会沉浸在这种氛围里。

 

我们小区有位爷爷爱好书法,每天都带着孙子到附近的公园练习书法。看着爷爷挥毫泼墨,孩子也拿起笔,写写画画。

 

一年之后,三岁多的孩子写起书法来,竟然有模有样。后来,妈妈又为他报了书法兴趣班,进行专业训练,孩子的书法也日日精进。


不要盲目攀比

发现独一无二的个性

 

表妹最近总和妹夫吵架,都是给孩子报兴趣班惹的祸。

 

他俩是工薪阶层,每个月还要还房贷,日子过得捉襟见肘。可表妹认为,“再穷不能穷孩子,再苦不能苦教育。”

 

看到周围人给孩子有那么多特长,她就瞒着家里人,透支信用卡,给孩子报几个兴趣班。

 

孩子抱怨太累,不愿意上那么多,表妹就冲孩子嚷嚷。

 

后来,妹夫知道了,质问到:“报那么多班干什么?孩子喜欢吗?经济允许吗?”

 

表妹无助哭泣,“别的孩子都去学那么多东西!我只是不想让孩子从小,就落在其他人后面而已。这样有错吗?”

 

我想起尹建莉那句话:“虚荣和焦虑,不仅累坏了家长自己,也坑了孩子。”

 

每个孩子都有与生俱来的差异性,每个家庭条件也不尽相同,在选择兴趣班的时候,一定要尽力而为,量力而行。

 

兴趣班的最终目标,是培养孩子真正的兴趣,教孩子懂得生活的意义,发展孩子的自由意志和幸福感。

 

愿所有父母,都能如园丁种花般,创造一个良好的生态系统,土壤肥沃,空间安全,让花草们自由生长,生命层层绽放。


本文授权转载于微信公众号“亲宝宝育儿”,ID: qbaobao6,分享最新鲜的权威育儿知识、婚姻家庭感悟,科学育儿路上,陪千万父母一起成长。



关于育儿,或许你还有很多问题


没关系,小七老师一直关注家长们的需求

我们将不断推出能解决大家育儿问题的微课和资料

课程资料将会在本公号和小七老师朋友圈中发布

欢迎大家持续关注和加小七老师好友



本站系本网编辑转载,转载目的在于传递更多信息,并不代表本网赞同其观点和对其真实性负责。如涉及作品内容、版权和其它问题,请在30日内与管理员联系邮箱(583358621@qq.com)也可拨打我们的联系方式告知,我们将在第一时间删除内容!
[声明]本站文章版权归原作者所有 内容为作者个人观点 本站只提供参考并不构成任何建议。本站拥有对此声明的最终解释权